芯城品牌采购网 > 品牌资讯 > 技术方案 > MPS携新型ACDC电源解决方案迎接低碳新时代

MPS携新型ACDC电源解决方案迎接低碳新时代

芯城品牌采购网

18723

低碳时代到来,引领小型化和高效率趋势

 

开关电源在80年代替代线性电源之后,电源效率得到了极大的提升,尺寸也大大减少。随着开关电源在各个应用上的不断发展和消费者对便携性的要求,开关电源继续朝着小型化,轻量化的趋势发展。近年来,碳达峰、碳中和“3060”目标开启了低碳新时代,随着节能减排的要求越来越严,人们对环保节能低耗绿色提出了更高要求,对开关电源的能效标准也越来越严。比如,欧盟执委会最新的CoCV5六级能效标准第二阶段,美国能源部DoE6六级能效都对空载功耗、效率提出了更高的要求,来达到节能减排的目的。

 
开关电源的挑战不断升级
 

提高开关频率可以大大减少无源器件的尺寸,包括电感、电容及变压器。对于AC/DC 离线开关电源,其输入端是50Hz/60Hz 230V的交流输入,高电压的高频切换产生的开关损耗限制了其开关速度,传统700V硅功率器件从开始的30kHz发展到现在200kHz,已经碰到Si的物理瓶颈。在AC/DC 电源中,除了高压功率器件的开关频率限制,隔离变压器的高频化设计也要兼顾安全和效率,随着频率的增加,单位体积散热的增加也大大制约了频率的提升。

 
提高效率成为必经之路
 
提高效率是小型化的必要途径,它不但可以减少损耗,同时还能减少散热,给高频小型化提供了必要的条件。只有效率提升了,单位体积散热减少,同时通过高频化设计,功率密度才会大大的提升。
 
想要提高效率,可以通过新的开关拓扑,譬如新型的反激拓扑ACF(Active-Clamp Flyback)就可以消除开通损耗,同时做到隔离变压器的漏感回收,加上第三代半导体功率器件的快速关断,开关损耗可以降到忽略不计。提升了效率,同时让电源的设计频率不会受到功率器件的限制,大大地加速了小型化。
 
1-1_461.png
图1:GaN+新型拓扑提高效率
 
MPS 在ACDC领域深耕多年,拥有业界领先的产品,涵盖了市面上1~1000W的产品范围,客户遍布全球。随着“更绿色/环保”的新规范的出台以及第三代半导体时代的到来,MPS的AC/DC电源产品不断精进技术和性能,迎合市场的发展趋势:
 
●     利用多种新型拓扑提高效率:比如使用PFC + LLC以及ACF+ZVS的混合拓方式以实现零打开损耗,同时回收漏感,可以达到93%以上的高效率。
●     采用全集成设计,以简化设计,减少成本:传统的非隔离式AC/DC解决方案通常需要使用多颗IC,同时还需配备原边及副边控制器以及光隔离器等,占板面积大,BOM成本高;MPS最新一代解决方案尺寸紧凑,集成度高,1颗IC即可囊括原边和同步控制器,设计简洁,占板面积小,成本效益高。
●     高频化的芯片以适应新一代功率器件:传统硅器件的开关频率低,效率也很难提高,随着GaN等新型半导体材料的出现,其开关频率及效率都得到大大提高,高频设计更加符合新型功率器件的要求。
●     数字化产品可以实现更好的性能:传统的模拟控制器很难跟上日新月异的变化,新一代数字电源芯片的优势日趋明显,MPS的产品采用数字化内核,具有非常丰富的可配置项目,相比传统控制器,具有更多的灵活性。
 
MPS可以提供0-1000W全系列的AC-DC电源解决方案,从1W输出的智能LDO和Buck非隔离方案,到10W输出的非隔离降压方案,MPS均有集成功率管的解决方案。对于小功率隔离反激方案,MPS也有集成功率管和控制器的方案提供。最后到大功率的LLC方案,在75W输出以上,比较常用的PFC+LLC架构,MPS有独立的PFC控制器和LLC控制器提供。
 
 

1-2_813.png


图2:MPSACDC电源解决方案
 
其中,全集成反激控制器系列产品MPX2002/3,创新性地将初次级控制器合封在一颗芯片内,大大简化了外围电路设计,为实现快充电源的小型化提供了全新的思路。
 
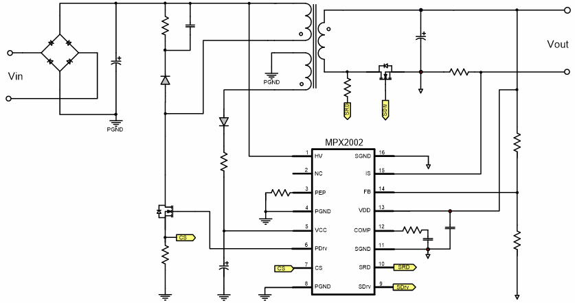
1-3_880.png图3:MPX2002典型应用电路(原边+ 副边+ 反馈)
 
MPX2002在重载下可在CCM 下运行,然后在负载降低时切换至准谐振(QR)操作。如果负载进一步降低,MPX2002 将在跳频(PFM)模式下工作。当其进入突发模式时,开关频率固定为20kHz,从而降低音频噪声。通过此特性,MPX2002可在所有负载条件下实现高效率,同时具有出色的电磁干扰(EMI)性能。传统方案需要反激控制器、光耦、电压基准和同步整流控制器四颗IC,而使用MPX2002单IC方案,集成了初级控制器和同步整流控制器。简化了设计,提高了效率,减小了占板面积,降低待机功耗,增强可靠性,无需光耦反馈,防止光耦在高可靠性环境出现老化。特别在CCM运行模式下能够实现更高精度的同步整流控制。MPX2003 把频率进一步提升到130kHz 以上来满足小型化需求。
 
1-4_304.jpg
图4:MPX2002 VS.传统方案
 
MPS AC/DC的另一款成名之作HR1211,也充分地体现了MPS的产品优势,这是一款集成多模式PFC和电流型LLC的二合一控制器。芯片集成了高压电流源、安规认证的X电容放电电路、PFC和LLC的高压驱动电路,从而实现了非常简洁的外围电路。
 
1-5_904.png
图5:HR1211的典型应用电路
 
HR1211的数字控制内核结合可重复编辑的存储单元,赋予了整个方案强大的灵活性。PFC和LLC两级电路之间的配合;不同控制模式之间的切换;关键工作点的开关频率;保护功能的阈值、时间以及恢复方式;所有这些主要的功能都可以通过UART的通讯口进行自由配置,并能够在图化操作界面上完成,这使得基于HR1211的电源设计能够灵活的适应不同应用在不同设计中的性能要求。
 
 
1-6_808.jpg
图6:HR1211应用场景
 
MPS在AC/DC领域技术沉淀多年,目前已有多种优秀解决方案深受业界好评,未来会有更多新品不断面市。
 
关于MPS
 
芯源系统股份有限公司(Monolithic Power Systems, Inc.,简称MPS),是全球领先的半导体公司,专注于高性能模拟集成电路和混合信号集成电路的设计、研发、制造和销售,产品广泛应用于汽车电子、云计算、存储、通讯、工业、消费电子等领域。MPS创建于1997年,2004年在纳斯达克(NASDAQ)成功上市,目前市值超150 亿美元。经过20余年的全球市场拓展,目前MPS在亚太、北美、欧洲等地区设有16家分支机构,业务覆盖全球30多个国家和地区,全球客户超10000家,累计出货1000亿颗芯片。


免责声明:
文章内容转自互联网,不代表本站赞同其观点;
如涉及内容、图片、版权等问题,请联系2644303206@qq.com我们将在第一时间删除内容!